客服 18921427829
7x24小时技术保障
2025-10-24
406
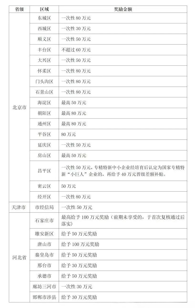
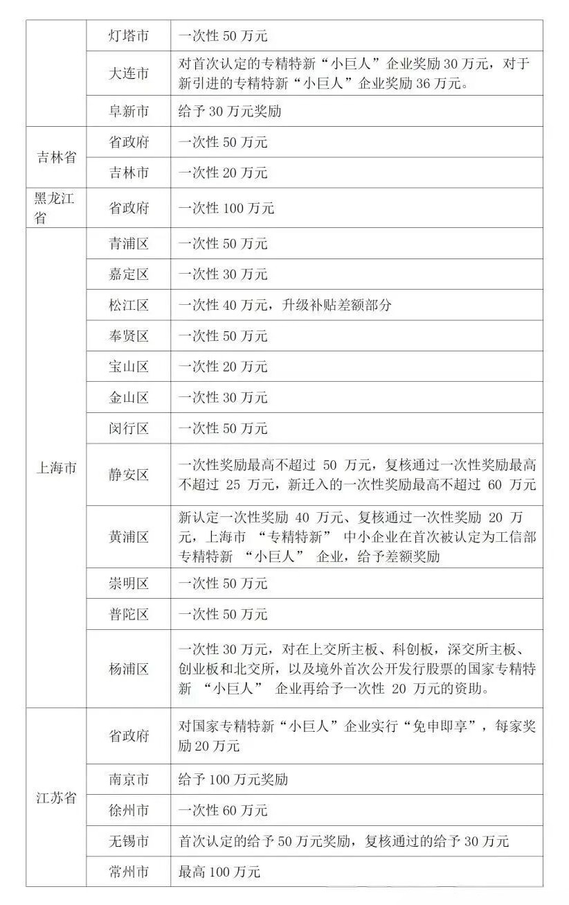
截至10月,全国1.81万家专精小巨人企业里,超70%已领到地方奖补——广东不仅粤东西北企业能拿120万,科技型小巨人还能叠加研发补贴;江苏对首次认定的企业额外补50万,连配套的厂房改造都有补贴;浙江绍兴更直接,光数字化改造一项最高补30万,细分领域冠军还有专项资金。
但不少企业也会有疑问:我的企业够不够专精特新硬标准?补贴多少?各省10月刚更新的奖补清单在哪查?
别慌,这份整理好的“省域奖励明细”,标清了各省市补贴金额,看完就能算清你能领多少:







↓ 为方便您及时掌握政策动态、解决申报过程中的技术难题,建议添加技术老师微信:13389393384,了解更多最新政策信息及实用申报技巧。

2025-06-27
2025-03-18
2024-07-08
2024-11-05
2025-08-21
2024-10-30
2024-09-26
2024-08-13
2021-01-05
2024-11-21
客服 18921427829
7x24小时技术保障